Authors

  1. Niezgoda, Jeffrey A. MD, FACEP, FACHM, FAPWCA
  2. Mendez-Eastman, Susan RN, CWCN, CPSN

Abstract

ABSTRACT: The challenges of managing pressure ulcers are often not limited to clinical decisions; they may impact other areas that encompass patient care, including financial, emotional, psychosocial, regulatory, and medical-legal aspects. The difficulty in managing these complex factors is magnified by recent gains in understanding of the pathophysiology of wounds related to pressure, which serves as the basis for the etiology, diagnosis, staging, and management of these wounds. This article summarizes the current and evolving knowledge related to pressure ulcers and discusses an algorithm recently developed to assist in clinical management decisions related to patients with pressure ulcers, with emphasis on appropriate utilization of Negative Pressure Wound Therapy delivered by V.A.C.(R) Therapy (KCI USA, Inc.) in patients with Stage III and Stage IV pressure ulcers.

 

Article Content

A pressure ulcer is any lesion caused by unrelieved pressure that results in damage to the underlying tissue.1 This short and simplistic definition belies the complexity and significance of this type of wound. Pressure ulcers have a major impact on the health care system, wound care providers, and, most especially, patients and their families. Understanding of the pathophysiology of pressure ulcers is evolving as research advances in the areas of basic cellular mechanisms and clinical practice. It is hoped that this enhanced knowledge will improve wound care practitioners' ability to diagnose and treat pressure ulcers and, more importantly, identify at-risk patients to prevent pressure ulcers from developing in the first place.

 

The exact incidence and prevalence of pressure ulcers remains unclear. Data from the National Pressure Ulcer Advisory Panel (NPUAP)1 indicate that the incidence varies widely, from 0.4% to 38% in acute care, 2.2% to 23.9% in long-term care, and 0% to 17% in home care. Prevalence rates show the same variability: 10% to 18% in acute care, 2.3% to 28% in long-term care, and 0% to 29% in home care.1 Recent large national surveys suggest that the prevalence range is 10.1% to 15%, with surprisingly consistent rates found in studies of 3 multisite acute care settings: 14.8%, 15%, and 15%.2-4 The statistics are much higher in intensive care units, likely secondary to increased severity of illness, with reported incidence between 8% and 40%.1 The variance in these data likely relates to differences in reporting methodology.

 

The impact of pressure ulcers is significant in terms of both financial and non-monetary costs. In 1999, Beckrich and Aronovich5 reported that 1.6 million pressure ulcers develop in hospitals in the United States annually, with an estimated yearly cost of $2.2 to $3.6 billion. Each Stage III or Stage IV pressure ulcer can add $14,000 to $23,000 to the cost of the patient's care.5 These figures likely underestimate the true cost associated with Stage III and Stage IV pressure ulcers: Full-thickness pressure ulcers rarely heal in the acute setting, thus escalating extended-care cost. Pompeo6 examined the impact of wound burden (defined as pressure ulcer stage, wound size, and number of wounds) on the cost of care at a long-term acute care facility. As expected, the higher the wound burden, the higher the cost of care. For patients with the highest wound burden, these costs exceeded $50,000 due to longer lengths of stay and higher total daily costs of care, including more nursing care time. Zhan and Miller7 reported that the development of a pressure ulcer adds $10,845 to the cost of care, in addition to prolonging the hospital stay by 3.98 days and increasing mortality by 7.23%.

 

Non-monetary costs, often described as the hidden costs of pressure ulcer care, include the emotional and physical impact on patients and their family caregivers. Langemo et al8 described the lived experience of 8 patients who had either a current pressure ulcer or a history of pressure ulcers. These patients reported a profound impact on many aspects of their lives (physical, social, and financial), as well as loss of independence and control. Some patients with Stage IV pressure ulcers requiring surgical repair also experienced the grieving process. Baharestani9 interviewed 6 older women caring for their husbands with Stage III or Stage IV pressure ulcers. These women experienced psychoemotional stress in dealing with these wounds in the setting of limited financial resources, physical abilities, knowledge sources, and support systems. The women also reported difficulty, fatigue, and pain in turning, toileting, and transferring their husbands, and they described sorrow at seeing their husbands deteriorate physically.

 

ETIOLOGY OF PRESSURE ULCERS

It is generally accepted that pressure ulcers are causally related to the effects of 3 tissue forces: pressure, shear, and friction. Pressure is a perpendicular force that compresses tissues, typically between a bony prominence and an external surface, and can result in decreased tissue perfusion and ischemia. Tissue necrosis can result when there is unrelieved pressure or ischemia that is potentiated by host compromise (eg, chronic medical conditions, protein-energy malnutrition, or sepsis). Shear is a force parallel to the skin surface. When the head of the bed is raised or a patient slides downward in a chair, the body is angulated above the support surface, causing skeletal muscle and deep fascia to slide downward with gravity while the skin and superficial tissues adhere to the chair surface or bed linens. This shear force can cause a change in the angle of the vessels, and thus, compromise blood supply, resulting in ischemia, cellular death, and tissue necrosis. Friction is the adherent force resisting shearing movement of the skin, which may result in denuded areas of the dermis through repeated epidermal shedding or avulsion of sheets of epidermis. Prolonged exposure of this tissue injury to moisture from perspiration, urinary or fecal incontinence, or wound exudate will further weaken the intercellular bonds in the epidermal layers, causing maceration and epidermal ulceration.10-12

 

Certainly, other extrinsic and intrinsic factors can contribute to, and exacerbate, tissue injury related to pressure, shear, and friction, further adding to the complexity of pathophysiology and basic mechanisms of pressure ulcer development. Examples of extrinsic factors are moisture and dermal irritants. Intrinsic factors such as age, spinal cord injury, nutrition, and steroid use are believed to affect collagen synthesis and degradation, whereas serum protein, hemoglobin and hematocrit, vascular disease, diabetes mellitus, use of vasoactive drugs, increased body temperature, and smoking are intrinsic factors that can affect tissue perfusion.12,13

 

There is less agreement on the exact interaction between these forces, the impact they have on tissues, and how the deleterious effect of these forces result in pressure ulcer development. Two primary theories explain differing mechanisms for pressure ulcer formation and progression. One theory holds that pressure ulcers begin from the bone and move outward (deep tissue injury theory). It has been suggested that deep tissue injury occurs first near the bone. If unabated, ischemic injury and tissue destruction can continue in an outward fashion, until reaching the outer layer of the skin with violation of the epidermis.14 The critical ischemia time of different tissues and recent ultrasonic findings in deep tissue injury support this theory.

 

The second theory of pressure ulcer formation is referred to as the "top-to-bottom model,"14 and it describes pressure ulcer formation resulting from skin destruction that occurs at the epidermis and proceeds inward to the deeper tissue. The injury manifests as intact skin with blanchable erythema. Based on current evidence, this is the less-favored model of pressure ulcer development, but it has developed deep roots in clinical practice due to wound care education based on the early staging methods and the associated wound descriptions.

 

Contemplation of the above conflicting theories leads to the conclusion that although there is some degree of commonality regarding the basic mechanisms of tissue injury in pressure ulcer formation, each patient is unique and individual differences must be considered when evaluating and treating these wounds. One single mechanism is unlikely to be proven; it is probable that overlap and interplay between the described compromising forces and factors, both extrinsic and intrinsic, will continue to define pressure ulcer development and deterioration. Additional research efforts should further clarify this area and improve the ability to diagnose, treat and, ultimately, prevent pressure ulcers.

 

NEGATIVE PRESSURE WOUND THERAPY (V.A.C.(R) THERAPY)

Among the challenges practitioners face when managing patients with pressure ulcers is selecting appropriate treatment modalities to promote healing of the wound. Numerous modalities are available, yet clinicians may be unsure how to incorporate these treatment options into an overall plan of care. One such modality is negative pressure wound therapy, a noninvasive system that helps promote wound healing through the application of topical, subatmospheric (negative) pressure to the wound base. Negative pressure wound therapy delivered by Vacuum-Assisted Closure (V.A.C.(R) Therapy; KCI USA, Inc, San Antonio, TX) was developed at the Wake Forest University School of Medicine, Winston-Salem, NC, and has been available since 1995. This type of negative pressure wound therapy has been used to treat thousands of acute, subacute, and chronic nonhealing wounds in patients worldwide.

 

This negative pressure wound therapy consists of a specialized open cell foam dressing, evacuation tubing, a fluid-collection canister, and a vacuum therapy pump with adjustable settings and continuous feedback technology. The foam dressing is cut to conform to the specific size and shape of the wound and is then placed into the wound cavity. The evacuation tube is either inserted into or attached to the foam dressing so that it exits parallel to the skin and the wound site. The foam dressing is then covered with a thin adhesive film to create an airtight seal. This converts the previously open wound to a controlled closed system. After the wound is sealed, the proximal end of the evacuation tube is attached to an effluent collecting canister, and the canister is connected to the adjustable vacuum pump. Depending on the nature of the wound, the pump can deliver either continuous or intermittent subatmospheric pressures ranging from -50 to -200 mm Hg. This negative pressure is transmitted uniformly through the open cell foam dressing to all wound surfaces. Application of topical negative pressure has been shown to help promote wound healing by (1) removing tissue fluids and chronic wound exudate, (2) reducing infectious materials, and (3) assisting in the formation of granulation tissue. Although these actions are often discussed singularly, they are clearly interrelated and act synergistically. Several factors related to wound healing are discussed below.

 

Tissue fluid

The tissue surrounding a wound is typically characterized by a localized build-up of interstitial (third-space) fluid.15 This fluid mechanically compromises the circulatory and lymphatic systems, impeding oxygen and nutrient delivery to the tissue and supporting inhibitory factors and bacterial growth. Stagnant wound fluid has been shown to contain elements that delay wound healing by suppressing proliferation.16 Removal of this stagnant fluid via negative pressure wound therapy may allow circulation and disposal of cellular waste via the lymphatic system.17 A laser Doppler flow animal study by Morykwas et al18 suggests a significant increase in blood flow adjacent to a wound receiving negative pressure, likely as a result of decreased peripheral edema.

 

Bacterial colonization

Excess wound bioburden can compromise wound healing for several reasons. Bacterial proliferation can predispose the patient to local as well as systemic infection.19 In addition, microorganisms consume the nutrients and oxygen that would otherwise be directed toward tissue repair. These microorganisms also release enzymes that break down protein, an important component in wound repair. Reducing the bacterial load of a wound improves its healing capacity because the body can then concentrate on healing rather than on fighting invasion from bacteria, viruses, or yeast.17 As mentioned earlier, circulation may be enhanced when interstitial fluid is removed. Any increase in circulation and oxygenation to compromised tissue improves the area's resistance to infection, allowing healing to progress.15,17,20 Increased blood flow also translates into increased delivery of infection-fighting leukocytes.20

 

Granulation tissue

Granulation tissue is a mix of small blood vessels and connective tissue in the wound base. This base forms a nutrient-rich matrix that can support the migration of epidermal cells across the wound bed. A well-granulated wound provides an optimal bed for epidermal migration and for skin grafts as the newly formed capillaries incorporate the transplanted skin.17 Research by Morykwas et al18 suggests that granulation tissue formation is assisted by negative pressure.

 

Cellular proliferation

Cellular proliferation in response to mechanical force has long been theorized to occur in both bone and soft tissues. Distortion of cells by the application of mechanical force activates ionic channels within the cells and causes the release of biochemical mediators that stimulate cellular proliferation by increasing mitotic division.21-23

 

AN ALGORITHM FOR DECISION MAKING

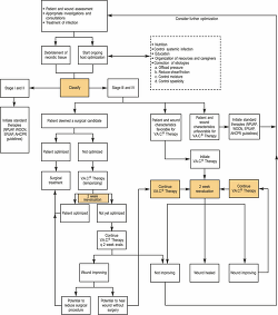
Practitioners need guidelines to help them make the best use of the negative pressure wound therapy treatment option. In 2004, a consensus panel of experienced wound care practitioners was convened to review the mechanisms of action and research basis for negative pressure wound therapy. After answering key questions about this modality, they developed an algorithm24 to assist the practitioner in making decisions about using negative pressure wound therapy appropriately in patients with Stage III and Stage IV pressure ulcers. The following briefly discusses the details of the decision tree presented in this algorithm (Figure 1).

  
Figure 1 - Click to enlarge in new windowFigure 1. MANAGEMENT OF A PATIENT WITH A PRESSURE ULCER USING V.A.C.(R) THERAPY

Patient and wound assessment

Assessing risk factors and establishing that a patient is at risk should be part of the initial assessment for any patient who is entering the health care system. Incorporating this assessment into a comprehensive examination ensures that systemic factors compromising wound healing are promptly identified. Following global evaluation of the patient, attention is then focused on the pressure ulcer itself, and a detailed wound evaluation is accomplished. Once the patient and the wound have been completely assessed, the practitioner must initiate a plan of care to address the factors placing the patient at risk, the systemic factors compromising host healing, and the advanced wound care efforts to be initiated.

 

The components of this assessment include the following:

 

* Risk assessment. Preventing pressure ulcers or inhibiting progression of an existing ulcer is greatly facilitated by the use of a practical, validated risk assessment instrument that enables the practitioner to objectively evaluate a patient's level of risk. The guideline on pressure ulcer prevention from the Agency for Health Care Policy and Research (AHCPR; now the Agency for Healthcare Research and Quality)25 recommends the use of risk assessment tools. The Braden Scale,26 the most widely used risk assessment scale in the United States, has 6 risk factor categories: sensory perception, moisture, activity, mobility, nutrition, and friction and shear. Each is assessed at 3 or 4 levels, resulting in a weighted value. The weighted values of the subscales are added to achieve a total score, which translates into a level of potential risk. Specific interventional protocols are then applied based on the level of risk. However, the total score is not the only score that should trigger interventions: Clinicians should address any low score in any of the 6 subscales. Risk assessment should be performed on admission and repeated with changes in the patient's condition or activity status, and as prescribed by the care setting.27

 

* Patient assessment. Assessment of the patient begins with a complete history and physical examination. The history can provide information predictive of healing potential, such as connective tissue disorders and other chronic disease states. Other pertinent findings may be uncovered through the review of systems, such as previous surgeries (especially in the involved areas) and factors limiting mobility. Current and recent medications, allergies, and past therapies (eg, radiation or chemotherapy) may influence treatment decisions. A social history assessing tobacco and alcohol use is important, as is assessment of the patient's support system and home environment, including the availability of offloading surfaces. A complete head-to-toe examination should be performed to assess all skin surfaces for pressure ulcers, epidermal excoriation, rashes, excessive moisture, maceration, and old scars. A detailed examination of the peripheral arterial and venous systems; assessment of muscle tone, strength, and skin turgor; and evaluation of neurologic functioning should be included.

 

* Wound assessment. Decision making related to treatment of pressure ulcers is also based on assessment of the wound. The initial assessment provides information related to barriers that must be overcome to achieve healing, as well as identifies the needs of the wound environment. Subsequent assessments will indicate if pressure relief and other risk factor modification, as well as the topical therapy selected, have resulted in a satisfactory healing trajectory. Wound assessment should include the following parameters: location, size (length, width, and depth), sinus tracts/tunneling and undermining, stage (classification of the degree of tissue destruction), tissue types, exudate color and character, odor, wound edge and epithelialization, and surrounding skin.

 

 

The location of the pressure ulcer is best described in relation to the bony prominence on the side of the body that is involved (eg, left ischial). Pressure ulcers on bilateral bony prominences should be carefully documented so that the subsequent assessments match the number and location originally described.

 

Wound size is obtained by measuring length and width perpendicular to each other using centimeters (cm) or millimeters (mm) as the unit of measure. The most common practice is to measure the longest axis as the length and the perpendicular line as the width. Wound depth is measured by utilizing an instrument or applicator placed into the wound at the deepest point and read at skin level.

 

Undermining is described as dead space under the skin edge running parallel to the skin. It is generally not uniform around the circumference of the wound. Tunneling and sinus tracts describe narrow areas that extend down into the depths of the wound. These tracts extend into much deeper tissues than the wound base; it is typically difficult to fully visualize the entire tract or tunnel. Undermined areas, tunnels, and sinus tracts are important areas to evaluate, as these areas may be responsive to treatment even before the basic wound dimensions change. Additionally, they may represent involvement of deeper structures, such as bones, joints, and fascia, and thus, impair healing.

 

Wound size and depth, although important, do not provide information related to the amount of tissue destruction that has occurred and what tissues have been affected. Pressure ulcer staging, first described 30 years ago by Shea,28 has been updated to reflect current knowledge and implications related to regulatory issues. The pressure ulcer staging system from the NPUAP29 is the staging system that is most commonly used in the United States today, although it continues to be a work in progress. A report from the 2005 NPUAP consensus conference suggests that the staging system may be undergoing revision to recognize deep tissue injury and clarify the definitions of Stage I and Stage II pressure ulcers.30 The current NPUAP staging descriptions are found in Table 1.

  
Table 1 - Click to enlarge in new windowTable 1. NPUAP STAGING DEFINITIONS
 
Figure 2 - Click to enlarge in new windowFigure 2. STAGE I PRESSURE ULCER
 
Figure 3 - Click to enlarge in new windowFigure 3. STAGE II PRESSURE ULCER
 
Figure 4 - Click to enlarge in new windowFigure 4. STAGE III PRESSURE ULCER
 
Figure 5 - Click to enlarge in new windowFigure 5. STAGE IV PRESSURE ULCER

Assessment of the tissue condition and tissue type observed in the wound not only provides important information related to the health of the wound bed, but it also contributes to decision making about the topical treatment of the wound. Necrotic tissue is an acceptable broad term for devitalized tissue; however, the terms eschar and slough are more specific and descriptive. Eschar is dry, tough, and leathery, usually "capping" the surface of a Stage III or Stage IV pressure ulcer. Slough is moister, fibrinous, and closely adherent gray to yellow tissue. Necrotic tissue, particularly when moist, is an ideal medium for bacterial growth, and its presence will retard wound healing. Granulation tissue is comprised of angiocytes, which develop tufts of capillaries encapsulated by a collagen matrix formed by fibrocytes. The presence of granulation tissue is an indicator of tissue healing. The color may be pale pink to deep red, with the optimum being a robust red color with a moist, granular, cobblestone appearance. A wound bed that is pale or dusky and dry may indicate a poor blood supply or poor oxygen perfusion.

 

The color, character, odor, and amount of wound exudate should be documented. Exudate can be a good barometer of wound status. Healthy granulating tissue will have ambient moisture, and the amount will be relative to the size of the wound. A sudden increase in the amount of exudate or a change in odor may be an indication of increased bacterial load or related to liquefaction of necrotic tissue. Exudate is generally documented relative to the observed drainage into the dressing, describing the amount and type: serous, serous/sanguineous, sanguineous, or purulent.

 

Epithelialization is the migration of epidermal cells across the surface of an open wound. In partial-thickness wounds, such as Stage II pressure ulcers, this occurs from the wound edge and from epidermal structures in the central portion of the wound, such as hair follicles and sweat glands. In full-thickness wounds (Stage III and IV pressure ulcers), epithelialization must occur from the edges. Migration will proceeds from the edges toward the center until contact inhibition takes place. The cells then proliferate and the tissue matures, increasing tensile strength. In chronic wounds, the optimum combination and sequence of granulation, contraction, and epithelialization may be disrupted. As wound contraction occurs, edges may appear rolled under, thus becoming static and nonfunctional. These processes can be reversed with debridement.

 

The skin surrounding the wound should be visualized and palpated to assess for color changes (erythema, hyperemia, cyanosis, or bruising), temperature, induration, fluctuance, tenderness, and signs of trauma or irritation from the dressing (rash, mechanical trauma) or drainage (redness, maceration, erosion).

 

Host optimization

The success of wound healing depends, in large part, on adequately preparing the patient and the wound for healing, known as host optimization. The following are key factors in host optimization.

 

* Investigations and consultations. Management of chronic wounds, including pressure ulcers, is an evolving process. Best practice models for achieving optimal outcomes are commonly based on a multidisciplinary team approach. This team is centered around and guided by the decisions of the patient's primary care provider. Attention must be directed at the medical management of underlying chronic conditions, such as control of diabetes and hypertension, stabilization of peripheral vascular problems, and interventions to minimize risk factors. This can be done either by the primary care provider or by subspecialists (internist, endocrinologist, or vascular medicine specialist) in consultation with the primary care provider. Requests for subspecialty consultations are often based on specific management goals and are typically required for specific times and tasks, such as surgery for debridement, infectious disease consultation for decisions about invasive or deep infections, physiatry for rehabilitation and offloading recommendations, and dietary for nutritional interventions. Excellent communication and interaction are paramount to ensure success of the team approach and to enhance overall patient optimization and wound-specific therapies.

  
DOCUMENTATION ISSUES... - Click to enlarge in new windowDOCUMENTATION ISSUES

* Debridement: Necrotic tissue is a known barrier to wound healing, and, as mentioned earlier, is an ideal medium for bacterial growth. Rapid removal via debridement will hasten wound healing and decrease bacterial bioburden.31,32 Debridement can be accomplished in several ways, including surgical, sharp, mechanical, chemical, autolytic, and biologic. The method used depends on the urgency assessed by the practitioner, the setting, and the amount of necrotic tissue present. The exception to this principle may be the patient with a pressure ulcer of the foot or heel in the presence of severe ischemia and end-stage arterial vascular disease. For this patient, the practitioner may opt to maintain the eschar in a dry state as long as there is no edema, erythema, fluctuance, induration, or drainage.33Surgical debridement is the fastest and most efficient method of removing devitalized tissue. Performed under general anesthesia, it allows the practitioner to rapidly excise necrotic tissues while controlling bleeding. In addition, patient discomfort is minimized. Sharp debridement is removal of tissue at the bedside utilizing a surgical instrument such as a scalpel or curette. Unless the patient is insensate, this must be preceded by a topically applied or locally injected anesthetic. Due to patient tolerance and time factors, repeated procedures may be required for complete debridement. Sharp debridement may also be hastened by combining it with enzymatic or autolytic debridement.Mechanical debridement is the use of topical force to remove necrotic tissue. A common historical example of mechanical debridement is the use of wet-to-dry dressings, which has fallen out of favor with wound care specialists based on advancing theories of moist wound healing34 and frequent patient complaints of painful dressing removal. Use of wet-to-dry dressings is also a nonselective debridement process, meaning that healthy tissue can be removed with necrotic tissue. It is a slow method of debridement as well. Hydrotherapy with whirlpool is another outdated method of mechanical debridement. It has been replaced with a newer method of local hydrotherapy that utilizes handheld devices delivering pulsed saline under safe pressures.Chemical (enzymatic) debridement uses enzymes to remove devitalized tissue. Enzymatic debriding agents vary with tissue specificity and pH range and are only available by prescription. This method is much slower than sharp or surgical debridement, but does not harm healthy tissue.Autolytic debridement is the process of breaking down devitalized tissues by using the body's own endogenous enzymes contained at the wound surface. This is accomplished through the use of moisture retentive dressings that cover the wound surface and promote autolysis. As with chemical agents, this is a slower method than instrument debridement, but it is selective for necrotic tissue and, for the most part, painless.Biologic debridement is another term for maggot debridement therapy. This type of debridement fell out of favor in the 1940s, but has experienced a resurgence in the last decade. When placed in a necrotic wound, the medical maggots (larvae of the green blowfly Phoenicia sericata) feed on the necrotic tissue and exudate, which debrides the wound and may help remove bacteria and stimulate wound healing.35 In 2004, the Food and Drug Administration cleared medical maggots for marketing as the first live medical device.A newer procedure that is considered both sharp and mechanical debridement is the use of ultrasound-assisted wound therapy. An instrument transmits ultrasonic energy via a saline fluid pressure wave over the surface of the wound, separating necrotic from healthy tissue. Most patients report less pain than with sharp debridement, but topical anesthetics still may be necessary.36

  
PRESSURE ULCERS UNDE... - Click to enlarge in new windowPRESSURE ULCERS UNDER SCRUTINY

* Treatment of infection: Wound infection has been defined as "the presence of replicating organisms within a wound with subsequent host injury."37 The potential for infection depends greatly on the number and the virulence of bacteria, as well as on the condition of the host and the host's immune function. All wounds are known to be contaminated with bacteria, but infection typically is not seen until bacterial proliferation and invasion occur. The classic signs of infection include pain, erythema, edema, warmth, and purulence. Newer data suggest that abnormal smell, discoloration, an increase in wound exudate, and delayed healing may also signal infection in pressure ulcers.38Management of bioburden and infection is critical in the care of pressure ulcers. Debridement, as just discussed, assists in decreasing the bioburden. Application of antiseptics and antimicrobial topical agents is also common practice for this purpose. Balancing cytotoxicity associated with certain agents (hydrogen peroxide, povidone-iodine) with desired antimicrobial action is challenging. Newer time-release combined antimicrobial wound dressings have been developed to accomplish this goal. Cadexomer iodine and silver are examples of commonly used topical antimicrobial dressings. The decision to utilize parenteral antibiotic therapy is indicated for invasive or systemic infection. Use of systemic antibiotics outside of this indication (eg, for wound contamination, colonization, or local wound infection) can result in bacterial resistance and host toxicity.

  
CASE STUDY A NONHEAL... - Click to enlarge in new windowCASE STUDY: A NONHEALING ISCHIAL PRESSURE ULCER
 
Figure 6 - Click to enlarge in new windowFigure 6. STAGE IV ISCHIAL PRESSURE ULCER
 
Figure 7 - Click to enlarge in new windowFigure 7. AFTER 2 WEEKS OF NPWT
 
Figure 8 - Click to enlarge in new windowFigure 8. AFTER 4 WEEKS OF NPWT
 
Figure 9 - Click to enlarge in new windowFigure 9. PROGRESS TOWARD HEALING

* Nutritional support: Wound healing is a complex process that induces a systemic hypermetabolic state necessitating increased energy production, as well as a catabolic state resulting from the requirement for increased protein synthesis for local tissue repair. Often underrecognized, nutritional compromise can play a major role in delayed wound healing in the patient with a pressure ulcer.39A nutritional assessment is crucial for identifying patients at high risk for malnutrition. This evaluation begins with a series of screening questions (involuntary weight loss, decreased appetite) and a complete physical examination (including height and weight). If this interrogation raises suspicion of malnutrition, a laboratory assessment should be completed, including prealbumin and albumin levels and total lymphocyte count. With a half-life of 2 days, prealbumin is not significantly affected by hydration status. The prealbumin level typically responds to nutritional interventions in approximately 7 days,40 and it is a better predictor of the actual nutritional status than other available laboratory tests. The normal prealbumin level is 16 to 30 mg/dL, with 10 to 15 mg/dL reflecting mild depletion and less than 7 mg/dL indicating severe depletion. Changes in albumin generally lag behind the actual nutritional state by several weeks.To complement laboratory testing, a simple, inexpensive bedside assessment-bioelectric impedance analysis-can also be performed. It is a noninvasive measurement of electrical properties of tissues and fluids based on the principle that lean body mass conducts electricity better than adipose tissue.41 This test analyzes body composition-body cell mass, extracellular mass, and fat-and gives the practitioner a snapshot of the patient's nutritional status at the very moment the test is administered. Body cell mass is composed of muscle and organ tissues. These tissues are metabolically active and are required for wound healing and other metabolic processes, such as metabolism of medications. The body needs 100% of the ideal expected level of body cell mass to function efficiently. An ideal body cell mass below 95% of the expected level indicates functional compromise, which can translate into poor wound healing. These patients often fail to heal despite aggressive wound care interventions.After identifying the patient at risk for protein-energy malnutrition and compromised wound healing, aggressive nutritional interventions should begin. It is recommended that consultation with a registered dietitian be obtained. This can clarify the patient's nutritional requirements and alterations due to comorbidities. Dietitians can also provide insight regarding dietary modification and supplementation to attain the various nutrient and caloric requirements for wound healing. Patient energy needs and protein, amino acid, and micronutrient requirements are typically addressed by the dietary consultation.The energy required for wound healing primarily represents the energy needed for collagen synthesis.42 Dietary carbohydrates and fats are reduced to glucose, which is utilized by cells to produce energy for all cellular functions, including protein synthesis. The estimated caloric requirement to allow wound healing in a patient with more than 10% loss of normal weight (or prewounded weight) is 1.5 times the patient's maintenance caloric level (approximately 35 to 40 kcal/kg/day), with approximately 55% of the calories derived from carbohydrates and 25% from fats.43 Adequate protein intake is essential for wound healing, as it is required for fibroblast proliferation, angiogenesis, adequate immune response, and collagen production. Inadequate protein intake is associated with protein-energy malnutrition and is common in patients with wounds.44 The recommended daily protein intake for patients with pressure ulcers is 1.25 to 1.5 g/kg body weight.44 Adequate intake of amino acids (arginine and glutamine) and micronutrients (vitamins A, B complex, E and C; magnesium; manganese; selenium; and zinc) is essential; they must be present in adequate supply for proper wound healing.41,44-46

 

* Correction of compromising etiologies: The practitioner must investigate the presence of tissue forces (pressure, friction, and shear) and other compromising etiologies (moisture and spasticity) and intervene to reduce or eliminate them whenever possible. Pressure, friction, and shearing forces at and around the wound site can be reduced through pressure redistribution, which shifts pressure from one area to another by either repositioning or using pressure-relieving support surfaces. This helps to prevent further injury.Repositioning is an effective intervention for patients with a pressure ulcer or for those who are at risk.33 Development and implementation of a repositioning plan should be based on observed changes at the time of skin assessment, before and after pressure has been reduced or redistributed. Repositioning is critical for a bed-bound patient and may necessitate the use of lifting devices to reduce the risk of friction or shearing during repositioning maneuvers. Patients confined to a wheelchair may present additional risk due to limited repositioning options. General recommendations are for repositioning at least every 2hours or more frequently as warranted by the patient's condition and tissue tolerance for pressure forces.25Pressure-relieving support surfaces are important for all at-risk patients, but critical for patients with Stage III or Stage IV pressure ulcers. Appropriate support surfaces may be static or dynamic; however, all devices should be chosen by matching the potential therapeutic benefit with the specific needs or condition of the patient. Advances in technology are bringing to the market new pressure-relieving therapeutic support surfaces that do not require electric power or clinical set up and adjustment. These products reduce the need for specialized training, technical support, and the disassembly/reassembly sometimes required for proper cleaning of traditional powered therapeutic support surfaces.Urinary and fecal incontinence and spasticity are additional confounding factors that must be addressed in these patients, and efforts should be directed at eliminating and/or controlling them to the greatest extent possible. Urine and feces contain substances that may irritate the epidermis. This irritation or maceration resulting from prolonged exposure to excess moisture may hasten skin breakdown and make it more susceptible to damage during repositioning. If the practitioner cannot eliminate the cause, the plan of care must address managing the problem by preventing soiling and contamination of the wound and by limiting exacerbation of pressure or friction due to spasticity. Techniques may include skin barriers, impermeable dressings, catheters, diversion procedures, and padding devices.

 

* Education and organization of resources: The impact of pressure ulcers is felt not only by the patient, but also by the patient's family members. The untrained and unprepared family member who assumes the burden of primary caregiver is often overwhelmed and depressed; his or her self-esteem can be battered from receiving the brunt of the patient's anger and frustration. Addressing these issues and the challenges for the family caregiver is an important and integral component of the overall care plan. The wound care team must educate the caregiver in the prevention and treatment of pressure ulcers, train this person in proper techniques of turning and repositioning the patient and the application of topical treatments, and coach him or her in nutritional interventions and crisis management. Caregivers who are made to feel part of an organized wound care team can help improve overall care and wound healing outcomes.

 

 

Wound Interventions

Following the comprehensive evaluation and assessment of the patient and wound, identification and elimination or reduction in compromising factors, and optimization of the host, attention is focused on wound interventions. In the negative pressure wound therapy algorithm,24 the first determination point is wound classification. Stage I and Stage II pressure ulcers should be managed according to standard recommendations outlined in the guidelines from the AHCPR33; the Wound, Ostomy and Continence Nurses Society (WOCN)47; and the American Medical Directors Association (AMDA).48,49 Negative pressure wound therapy is not appropriate for Stage I and Stage II pressure ulcers according to the consensus panel that developed the algorithm.24

 

Patients with Stage III or Stage IV pressure ulcers, however, may be appropriate candidates. They should first be evaluated for possible surgical closure with tissue flap, skin graft, or primary closure procedures. If the wound is amenable to surgical closure and the patient is deemed an appropriate surgical candidate, surgical intervention is then recommended to the patient. If the wound is suitable for surgical closure but the patient is not optimized, and thus is not prepared for surgical intervention (due to medical, nutritional, emotional, logistical, or psychosocial issues), negative pressure wound therapy can be initiated to temporize the wound base.24

 

For this latter group of patients, interventions are focused on managing the issues causing host compromise; patients are then reevaluated in 2 weeks by the surgical and wound care team. If the previous problems have been corrected, the patient is considered optimized and is offered surgical treatment. If problems persist, negative pressure wound therapy should be continued and the patient should be reevaluated at 2-week intervals until he or she is optimized and ready for surgical intervention.24 During this period, wounds undergoing negative pressure wound therapy may show improvement, as evidenced by presence of granulation tissue, decreased wound size and depth, or reduction in undermining or tunneling/sinus tracts. These wounds should be reevaluated for closure by down-staged or lesser surgical procedures (ie, primary closure rather than a previously planned tissue flap) or for the potential to heal without surgery via secondary intent.24

 

Patients with Stage III or Stage IV pressure ulcers that are not initially considered appropriate for surgical closure should be evaluated for negative pressure wound therapy. Not all patients with Stage III and Stage IV pressure ulcers are appropriate candidates for negative pressure wound therapy, according to the consensus panel.24 Besides general contraindications (Table 2), patient characteristics that would not favor the use of negative pressure wound therapy include the following24:

  
Table 2 - Click to enlarge in new windowTable 2. GENERAL INDICATIONS AND CONTRAINDICATIONS FOR NEGATIVE PRESSURE WOUND THERAPY

* patients who cannot adhere to the treatment protocol, such as those who will not consistently offload pressure and those who lack adequate financial or caregiver resources

 

* patients with untreated malnutrition

 

* patients who cannot tolerate pain that may be caused by treatment with negative pressure wound therapy

 

* patients who have an allergy or tissue intolerance to the adhesive in the drape used to seal the foam dressing

 

* patients who have conditions that make it impossible to achieve a seal, such as patients with uncontainable incontinence, hyperhidrosis, or certain anatomic characteristics (eg, creases or folds in body tissue)

 

* patients with bleeding disorders that manifest at the wound level (eg, platelet dysfunction).

 

 

Wound characteristics that contraindicate the use of negative pressure wound therapy include the following24:

 

* an inadequately prepared wound bed, such as one that needs to be debrided or that lacks moisture

 

* a wound that is too small to allow the negative pressure wound therapy foam dressing to come into contact with the wound bed

 

* a freshly debrided wound without adequate hemostasis

 

* a devitalized wound with eschar

 

* a wound with inadequate circulation

 

* a fibrotic wound

 

* a desiccated wound.

 

 

Any patient who is found to have general contraindications or characteristics that would not favor the use of negative pressure wound therapy should be treated according to the standard recommendations outlined in the AHCPR,33 WOCN,47 and AMDA48,49 pressure ulcer guidelines.

 

If no contraindications are identified, negative pressure wound therapy can be initiated. As in the surgical arm of the algorithm, the wound is reevaluated every 2 weeks; negative pressure wound therapy is continued and the wound is monitored for improvement or healing at each dressing change.24

 

When reevaluating a pressure ulcer being treated with negative pressure wound therapy, the practitioner should assess the wound in a systematic, consistent manner, comparing previous observations and keeping the goal of treatment in mind (eg, wound closure, granulation tissue formation, optimization of the patient for a surgical procedure). The examination should include wound size (length, width, and depth) and wound characteristics that describe inflammation, contraction, granulation, epithelialization, devitalized tissue, wound drainage, odor, status of the periwound tissue, and pain. Comparison of wound healing data over time will allow the practitioner to evaluate the overall influence of the therapy and guide future treatment. If a wound fails to progress toward the identified treatment goal after 2 weeks of treatment, negative pressure wound therapy should be stopped and a full assessment of both the patient and the wound should be performed to investigate intrinsic and extrinsic factors that may be impeding the wound healing process.

 

CONCLUSIONS

In the United States alone, the wound care market generates an annual revenue of $10 to $15 billion, depending on which products and services are included.50 These figures underscore the impact wound healing technology has made, and shed light on the overwhelming number of people requiring wound care and the enormous costs associated with treatment. Continued research, clinical trials, and cost analysis should be forthcoming on the subject of wound care, including negative pressure wound therapy.

 

Pressure ulcer treatment is costly, although the exact costs have not been definitively demonstrated; it is unlikely that they will ever be precise given the diversity of the individuals requiring care. However, continued diligence toward cost-efficient wound care depends on further research. Multiple cost-analysis projects are under way in an effort to validate previous studies that have suggested the cost effectiveness of negative pressure wound therapy. In addition, multiple clinical trials are ongoing to more definitively delineate care of patients with pressure ulcers who are being treated with negative pressure wound therapy.

 

REFERENCES

 

1. National Pressure Ulcer Advisory Panel. Pressure Ulcers in America: Prevalence, Incidence, and Implications for the Future. Reston, VA: National Pressure Ulcer Advisory Panel; 2001. [Context Link]

 

2. Amlung S, Miller W, Bosley LM. The 1999 national pressure ulcer prevalence survey: a benchmarking approach. Adv Skin Wound Care 2001;14:297-301. [Context Link]

 

3. CalNOC. A statewide nursing outcomes database. Linking patient outcomes to hospital nursing care: California Nursing Outcomes Coalition; January 8, 2000. [Context Link]

 

4. Whittington K, Patrick M, Roberts JL. A national study of pressure ulcer prevalence and incidence in acute care hospitals. J Wound Ostomy Continence Nurs 2000;27:209-15. [Context Link]

 

5. Beckrich K, Aronovitch SA. Hospital-acquired pressure ulcers: a comparison of costs in medical vs surgical patients. Nurs Econ 1999;17:263-71. [Context Link]

 

6. Pompeo MQ. The role of "wound burden" in determining the costs associated with wound care. Ostomy Wound Manage 2001;47(3):65-71; erratum in Ostomy Wound Manage 2001;47(5):7. [Context Link]

 

7. Zhan C, Miller MR. Excess length of stay, charges, and mortality attributable to medical injuries during hospitalization. JAMA 2003;290:1868-74.

 

8. Langemo DK, Melland H, Hanson D, Olson B, Hunter S. The lived experience of having a pressure ulcer: a qualitative analysis. Adv Skin Wound Care 2000;13:225-35. [Context Link]

 

9. Baharestani MM. The lived experience of wives caring for their frail, homebound, elderly husbands with pressure ulcers. Adv Wound Care 1994;7(3):40-2, 44-6, 50, 52. [Context Link]

 

10. Maklebust J. Pressure ulcers: etiology and prevention. Nurs Clin North Am 1987;22:359-77. [Context Link]

 

11. Kosiak M. Etiology and pathology of ischemic ulcers. Arch Phys Med Rehabil 1959;40:62-9. [Context Link]

 

12. Ayello EA, Baranoski S, Lyder C, Cuddigan J. Pressure ulcers. In: Baranoski S, Ayello EA, eds. Wound Care Essentials: Practice Principles. Philadelphia, PA: Lippincott Williams & Wilkins; 2004:240-70. [Context Link]

 

13. Dyson M, Lyder C. Wound management-physical modalities. In: Morison M, ed. The Prevention and Treatment of Pressure Ulcers. Edinburgh, UK: Harcourt Brace/Mosby International; 2001. [Context Link]

 

14. Maklebust J, Sieggreen M. Pressure Ulcers: Guidelines for Prevention and Management. 3rd ed. Philadelphia, PA: Lippincott Williams & Wilkins; 2001. [Context Link]

 

15. Argenta LC, Morykwas MJ. Vacuum-assisted closure: a new method for wound control and treatment: clinical experience. Ann Plast Surg 1997;38:563-76. [Context Link]

 

16. Falanga V. Growth factors and chronic wounds: the need to understand the microenvironment. J Dermatol 1992;19:667-72. [Context Link]

 

17. Mendez-Eastman S. Guidelines for using negative pressure wound therapy. Adv Skin Wound Care 2001;14:314-23; quiz 324-5. [Context Link]

 

18. Morykwas MJ, Argenta LC, Shelton-Brown EI, McGuirt W. Vacuum-assisted closure: a new method for wound control and treatment: animal studies and basic foundation. Ann Plast Surg 1997;38:553-62. [Context Link]

 

19. Stotts N. Wound infection: diagnosis and management. In: Bryant R, ed. Acute and Chronic Wounds: Nursing Management. St Louis, MO: Mosby; 2000. [Context Link]

 

20. Hunt T. The physiology of wound healing. Ann Emerg Med 1988;17:1265-73. [Context Link]

 

21. Bucalo B, Eaglstein W, Falanga V. Inhibition of cell proliferation by chronic wound fluid. Wound Rep Regen 1993;1:181-6. [Context Link]

 

22. Katz MH, Alvarez AF, Kirsner RS, et al. Human wound fluid from acute wounds stimulates fibroblast and endothelial cell growth. J Am Acad Dermatol 1991;25(6 Pt 1):1054-8. [Context Link]

 

23. Harris IR, Yee KC, Walters CE, et al. Cytokine and protease levels in healing and non-healing chronic venous leg ulcers. Exp Dermatol 1995;4:342-9. [Context Link]

 

24. Gupta S, Baharestani M, Baranoski S, et al. Guidelines for managing pressure ulcers with negative pressure wound therapy. Adv Skin Wound Care 2004;17(Suppl 2):1-16. [Context Link]

 

25. Panel for the Prediction and Prevention of Pressure Ulcers in Adults. Pressure Ulcers in Adults: Prediction and Prevention. Clinical Practice Guideline, No. 3. AHCPR Publication No. 92-0047. Rockville, MD: Agency for Health Care Policy and Research; 1992. [Context Link]

 

26. Bergstrom N, Braden BJ, Laguzza A, Homman V. The Braden Scale for Predicting Pressure Sore Risk. Nurs Res 1987;36:205-10. [Context Link]

 

27. Braden BJ. Risk assessment in pressure ulcer prevention. In: Krasner DL, Rodeheaver GT, Sibbald RG, eds. Chronic Wound Care: A Clinical Source Book for Healthcare Professionals. 3rd ed. Wayne, PA: HMP Communications; 2001:643-4. [Context Link]

 

28. Shea JD. Pressure sores: classification and management. Clin Orthop Relat Res 1975;112:89-100. [Context Link]

 

29. National Pressure Ulcer Advisory Panel. Pressure ulcer prevalence, cost, and risk assessment: consensus development conference statement. Decubitus 1989;2(2):24-8. [Context Link]

 

30. Black JM, National Pressure Ulcer Advisory Panel. Moving toward consensus on deep tissue injury and pressure ulcer staging. Adv Skin Wound Care 2005;18:415-21. [Context Link]

 

31. Steed DL, Donohoe D, Webster MW. Effect of extensive debridement and treatment on the healing of diabetic foot ulcers. Diabetic Ulcer Study Group. J Am Coll Surg 1996;183:61-4. [Context Link]

 

32. Saap LJ, Falanga V. Debridement performance index and its correlation with complete closure of diabetic foot ulcers. Wound Repair Regen 2002;10:354-9. [Context Link]

 

33. Bergstrom N, Bennett MA, Carlson CE, et al. Treatment of Pressure Ulcers. Clinical Practice Guideline, No. 15. AHCPR Publication No. 95-0652. Rockville, MD: Agency for Health Care Policy and Research; December 1994. [Context Link]

 

34. Winter GD. Formation of the scab and the rate of epithelialization of superficial wounds in the skin of domestic pigs. Nature 1962;193:293-4. [Context Link]

 

35. Sherman RA. Maggot vs conservative debridement therapy for the treatment of pressure ulcers. Wound Repair Regen 2002;10:208-14. [Context Link]

 

36. Niezgoda JA. Combining negative pressure wound therapy with other wound management modalities. Ostomy Wound Manage 2005;51(2A Suppl):37-38S. [Context Link]

 

37. Dow G. Infection in chronic wounds. In: Krasner DL, Rodeheaver GT, Sibbald RG, eds. Chronic Wound Care: A Clinical Source Book for Healthcare Professionals. 3rd ed. Wayne, PA: HMP Communications; 2001:343-56. [Context Link]

 

38. Cutting KF, White RJ. Criteria for identifying wound infection-revisited. Ostomy Wound Manage 2005;51(1):28-34. [Context Link]

 

39. Demling RH. Involuntary weight loss, protein-energy malnutrition, and the impairment of cutaneous wound healing. Wounds 2001;13(4):3D-21D. [Context Link]

 

40. Abu-Rumman P, Armstrong D, Nixon B. Use of clinical lab parameters to evaluate wound healing potential in diabetes mellitus. J Am Podiatr Med Assoc 2002;92:38-47. [Context Link]

 

41. Collins N. Assessment and treatment of involuntary weight loss and protein-calorie malnutrition. Adv Skin Wound Care 2000;13(Suppl 1):4-10. [Context Link]

 

42. Williams JZ, Barbul A. Nutrition and wound healing. Surg Clin North Am 2003;83:571-96. [Context Link]

 

43. DeSanti L. Involuntary weight loss and the non-healing wound. Adv Skin Wound Care 2000;13(Suppl 1):11-20. [Context Link]

 

44. Scholl D, Langkamp-Henken B. Nutrient recommendations for wound healing. J Intraven Nurs 2001;24:124-32. [Context Link]

 

45. Casey G. Nutritional support in wound healing. Nurs Stand 2003;17(23):55-8. [Context Link]

 

46. Ferguson M, Cook A, Rimmasch H, Bender S, Voss A. Pressure ulcer management: the importance of nutrition. Medsurg Nurs 2000:9:163-175; quiz 176-7. [Context Link]

 

47. Wound, Ostomy and Continence Nurses Society. Guidelines for Prevention and Management of Pressure Ulcers. Glenview, IL: Wound, Ostomy and Continence Nurses Society; 2003. [Context Link]

 

48. American Medical Directors Association. Pressure Ulcer Clinical Practice Guideline. Columbia, MD: American Medical Directors Association; 1996. [Context Link]

 

49. American Medical Directors Association. Pressure Ulcer Therapy Companion. Columbia, MD: American Medical Directors Association; 1999. [Context Link]

 

50. Feder BJ. As new products arrive, wound care sales grow. The New York Times, August 5, 2005. [Context Link]

 

51. V.A.C.(R) Therapy Clinical Guidelines. San Antonio, TX: KCI USA; October 2004.

 

52. Centers for Medicare & Medicaid Services. Guidance to surveyors for long term care facilities. Available at: http://www.cms.hhs.gov/manuals/pm_trans/R4SOM.pdf. Accessed August 31, 2005.

 

53. Centers for Medicare & Medicaid Services. CMS policy change for accurate coding of OASIS pressure ulcer items. Available at: http://www.cms.hhs.gov/oasis/npuap.pdf. Accessed August 31, 2005.

 

54. CMS examines the usual care of chronic wounds. Adv Skin Wound Care 2005;18:248, 252, 254, 256.

 

55. Joint Commission on Accreditation of Healthcare Organizations. National Patient Safety Goals for 2006 and 2005. Available at: http://www.jcaho.org/accredited+organizations/patient+safety/npsg.htm. Accessed August 31, 2005.