Authors

  1. Jablonski, Anita M. PhD, RN
  2. DuPen, Anna R. MN, ARNP, ACHPN
  3. Ersek, Mary PhD, RN, FAAN

Abstract

Overview: As the U.S. population ages, nurses will care for increasing numbers of older adults, most of whom suffer from at least one chronic illness. The persistent pain associated with many chronic illnesses can have detrimental effects on patients' functioning and quality of life. Algorithms developed from evidence-based clinical practice guidelines are tools that can facilitate the application of research to practice. This article introduces readers to the use of algorithms in guiding the assessment and management of persistent pain in older adults, and provides an illustrative case study.

 

Keywords: algorithm, clinical decision making, clinical practice guidelines, evidence-based practice, nursing judgment, older adults, pain

 

Article Content

It's no secret that greater numbers of Americans are living longer than ever; and with advancing age, many will find themselves dealing with persistent, often debilitating pain. Nurses in all health care settings can expect to be caring for increasing numbers of such patients. Yet experts acknowledge that pain in older adults often goes underrecognized and undertreated.1 Algorithms-step-by-step guides-for pain assessment and management might help nurses and other clinicians begin to change this situation.

 

Over the last 50 years, the average life expectancy for a U.S. citizen has increased from 69.7 to 77.9 years, according to the Centers for Disease Control and Prevention.2,3 The proportion of citizens ages 65 years and older is also rising; experts predict that by 2030, older adults will constitute 20% of the population-about 71 million people.4 Moreover, about 80% of older Americans are now living with at least one chronic illness.4 For older adults, the persistent pain often associated with chronic illnesses is of particular concern because of its detrimental effects on functioning and quality of life.

 

Research indicates that there is a high prevalence of persistent pain among both community-dwelling older adults and nursing home residents.5-7 Pain associated with osteoarthritis of the hand,8 back,9 and hip and knee joints10,11 plays a major role in significant functional decline in older adults. A study in people ages 80 and older who reported daily pain from various conditions found that, as pain severity increased, muscle strength and physical performance progressively declined.12 Another recent study found that older adults who have persistent pain are at increased risk for falls; the association held even after researchers adjusted for underlying chronic illness and its treatment.13 This is significant because falls are known to be a leading cause of death and disability in the older population.14,15

 

Since nurses spend more time caring for older adults, in both community and residential settings, than do other health care professionals, they can be pivotal in ensuring that their patients' pain is effectively assessed and managed. A nurse's success in doing so will depend on various factors, including her or his comprehensive assessment skills; knowledge of appropriate, evidence-based treatment strategies; and decision-making ability. But basic nursing programs often don't adequately prepare nurses to care for older adults or train them in how to apply best evidence to practice.16,17

 

Algorithms developed from evidence-based clinical practice guidelines such as those published by the American Geriatrics Society (AGS) and the American Medical Directors Association (AMDA) are tools that can support and enhance nurses' efforts to assess and manage persistent pain in older adults. Although algorithms are frequently used by both physicians and nurses as aids in clinical decision making,18,19 more extensive use might facilitate the application of best research evidence to practice. This article describes what algorithms are and outlines their advantages and potential drawbacks when used in clinical practice. Two algorithms that focus on pain assessment and treatment with opioids are presented, along with an illustrative case.

 

ALGORITHMS: AN OVERVIEW

Clinical practice guidelines are derived from rigorous systematic reviews of the current literature; they synthesize scientific evidence and expert opinion into recommendations for best practice. But it may not be immediately clear to a practitioner how to best implement those recommendations. Algorithms offer clinicians a method for doing just that.

 

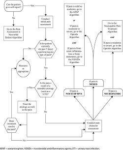
An algorithm is a formula or set of rules for solving a problem, according to Taber's Cyclopedic Medical Dictionary; Stedman's Electronic Medical Dictionary defines the term as "a systematic process consisting of an ordered sequence of steps, each step depending on the outcome of the previous one." An algorithm can guide the assessment or management of a given clinical problem, define the possible end points, and help the nurse to determine the best course of action. Typically an algorithm is presented as a flow diagram, with several branching pathways that lead to specified end points.18 For example, a nurse using the pain assessment algorithm shown in Figure 1 will find a set of sequential questions and instructions. Each question can be answered "yes" or "no"; each answer directs the user along a particular path and ultimately to a specific, recommended action.

  
Figure 1 - Click to enlarge in new windowFigure 1. Pain Assessment Algorithm.

Advantages. Nurses make numerous decisions every day in clinical practice, the consequences of which directly affect outcomes of care. Because algorithms guide thinking in a logical, step-by-step approach, they can be used to refine nurses' skills in decision making, and can help to reveal gaps in a particular assessment or management process, as well as errors in thinking about a clinical problem.18,20 Algorithms can be especially valuable for novice nurses who have less experience in decision making: they can help the nurse to make sound decisions and avoid flawed ones, thereby increasing her or his confidence.

 

Many nurses haven't been adequately prepared to locate, interpret, and apply research findings and clinical guidelines to practice.21 Algorithms can be valuable teaching aids in addressing these deficits. Their visual, flow-diagram format has been shown to be effective in promoting learning and adherence to best practice.18,19,22

 

Lastly, algorithms can reveal areas in which further research is needed. In an algorithm based on clinical practice guidelines, the recommendations made at various decision points will be supported by various levels of evidence. For example, the AGS's guidelines for the pharmacologic management of persistent pain in older adults advise that nonsteroidal antiinflammatory drugs (NSAIDs) be prescribed "rarely, and with extreme caution, in highly selected individuals"; the recommendation is based on strong, high-quality evidence such as that from randomized controlled trials.5,23 But support for the use of nonpharmacologic methods (such as the application of heat or cold, acupuncture, and transcutaneous electrical nerve stimulation) is much weaker, based on expert opinion or clinicians' experience.23 An algorithm derived from these guidelines will reflect such differences in the strength and quality of evidence, thus underscoring gaps and weaknesses in the knowledge base.

 

Drawbacks and caveats. Critics have argued that algorithms are rigid and encourage robotic decision making.18 Some contend that algorithms don't take into account all possible factors, such as comorbidities, medical and social histories, and potential drug-drug interactions, that must be considered in making clinical decisions about treatment.18

 

But it's not feasible to build all possible contingencies into an algorithm. An algorithm is designed to cover the likely contingencies for the majority of patients with a given condition; still, individual differences must be considered. Moreover, to ensure high-quality care, patient preferences and values must also be incorporated into evidence-based practice.24

 

Finally, a given algorithm-like the practice guidelines it's based upon-can only be as strong as the underlying evidence. Although many recommendations will have been validated with high-quality, strong empirical evidence, others may necessarily be based on weaker evidence such as expert opinion. Thus, it's important to emphasize that sound decision making isn't a rote process; and that while algorithms can be excellent guides for clinical decision making, they cannot substitute for careful observation and critical thinking.

 

TWO ALGORITHMS FOR ADDRESSING PAIN IN OLDER ADULTS

Two algorithms, one focusing on pain assessment and one on opioid therapy, are presented in Figures 1 and 2. They are from a series of algorithms developed for a study, funded by the National Institutes of Health (NIH), to evaluate the efficacy of algorithms in assessing and managing pain in older adults who reside in nursing homes. (All of us were involved in this study: ME was the primary investigator and AMJ and ARD were coinvestigators.) Each algorithm in the series addresses a major aspect of pain assessment and management. There are separate algorithms for assessing pain in people who can and cannot self-report. There are also algorithms to guide the use of specific types of analgesics (such as acetaminophen, NSAIDs, opioids, and adjuvant medications), as well as to guide assessment and management of analgesic-related adverse effects (such as constipation, sedation, and nausea and vomiting).

  
Figure 2 - Click to enlarge in new windowFigure 2. Opioids Algorithm.

The algorithms are based on the relevant, evidence-based clinical practice guidelines developed by the AGS and the AMDA.5,23,25 A panel of experts in geriatrics and pain reviewed the initial drafts, and the final drafts were revised based on their critiques. First developed in 2005, the algorithms were most recently updated in 2009. All of the algorithms were compiled in a reference manual and were tested during the intervention arm of the study. The study has been completed and data analysis is ongoing.

 

ILLUSTRATIVE CASE

Helen Gordon, an 80-year-old resident in a long-term care facility, suffers from several chronic illnesses, including chronic renal failure; hypertension; osteoporosis; and osteoarthritis, a progressive degenerative joint disease that affects several of the patient's joints, particularly her knees. (This case is a composite based on our experience.) Until recently, she was able to walk using a walker. But during the past week, Ms. Gordon has frequently reported pain. She now relies on a wheelchair to get around and requires moderate assistance with transfers.

 

The nurse caring for Ms. Gordon recognizes that pain is a significant factor in her patient's limited mobility. The nurse isn't sure which treatment will be most effective in helping Ms. Gordon to regain her previous level of independence. The first step toward managing her pain is a thorough pain assessment. The nurse refers to the algorithm shown in Figure 1 to guide the assessment, beginning with the oval shape in the upper left-hand corner.

 

Pain assessment algorithm.Can the patient give self-report? Answer: Yes.

 

As directed by the algorithm, the nurse first determines that Ms. Gordon is alert and oriented and able to report her pain. The algorithm next instructs the nurse to conduct an initial pain assessment. If Ms. Gordon had been unable to self-report, the algorithm would have directed the nurse to use an algorithm designed for patients unable to self-report.

 

Is the patient currently (in past 7 days) experiencing any type of pain? Answer: Yes.

 

The nurse's assessment, which includes a physical examination and patient interview, reveals that Ms. Gordon is experiencing moderate-to-severe, nonradiating, bilateral knee pain. Ms. Gordon reports that, until recently, this pain was mild to moderate and tolerable; but during the past week it's increased markedly. Asked to rate her current pain on a 0-to-10 scale, with 0 representing no pain and 10 representing the worst pain imaginable, Ms. Gordon rates her current pain at 6; she adds that it's usually worse in the morning, often at 7 or 8. The pain is exacerbated with excessive movement and prolonged periods of immobility. Ms. Gordon is distressed by the adverse effect this pain is having on her ability to function independently; for example, she's having difficulty showering and walking to meals. She states that she's depressed because the acetaminophen she's been taking is no longer effectively relieving her pain.

 

Is the pain a result of a treatable etiology? Answer: No.

 

The nurse asks Ms. Gordon whether she's fallen or experienced other physical trauma in the last two weeks; Ms. Gordon says that she hasn't. She also states that although the intensity of her pain seems to be worsening, its location and quality are unchanged. The findings of the nurse's physical examination are consistent with Ms. Gordon's known history, and a review of the medical record (X-ray reports, physician notes) reveals no evidence that Ms. Gordon's pain results from a new or treatable source. The nurse concludes that the pain is probably the result of worsening osteoarthritis. Ms. Gordon receives medications for osteoporosis and restorative therapies (including physical therapy and massage) to slow the functional impact of osteoarthritis, but neither condition is curable.

 

As the algorithm indicates, the next step is for the nurse to further evaluate the character of Ms. Gordon's pain. (See Basic Elements of Pain Assessment.) This step is crucial: the information gleaned from a systematic and thorough pain assessment will help to determine the appropriate treatment regimen, particularly with regard to analgesics.

 

Conduct pain character assessment: is the pain nociceptive, neuropathic, or mixed? Answer: Nociceptive.

  
Box. No caption avai... - Click to enlarge in new windowBox. No caption available.

Knowing what type of pain a patient is experiencing is crucial for both identifying its likely source and determining the appropriate treatment. Nociceptive pain, which is caused by damage to somatic tissue (such as bones or muscle) or visceral tissue (such as the lungs or bladder), is treated differently from neuropathic pain, which is caused by damage to the peripheral or central nervous system. (See Table 1 for a comparison of nociceptive and neuropathic pain.) Ms. Gordon describes the pain as a deep ache in her knees; she denies having any burning, numbness, tingling, or shooting pain. Based on the character and location of Ms. Gordon's pain, the nurse determines that it's nociceptive, caused by the osteoarthritis in her knees. The pain assessment algorithm next directs the nurse to an appropriate pain management algorithm. In Ms. Gordon's case, because she's experiencing nociceptive pain that she rates as moderate to severe, the nurse is referred to the opioids algorithm shown in Figure 2.

  
Table 1 - Click to enlarge in new windowTable 1. Comparison of Nociceptive and Neuropathic Pain

Opioids algorithm. The opioids algorithm begins with a box outlining criteria for its use: the patient must be on an optimized acetaminophen (abbreviated APAP) regimen and must have either moderate-to-severe pain (4 or greater on a 0-to-10 scale), pain that impairs function, or both. Ms. Gordon is already taking up to 3 g of acetaminophen daily without satisfactory pain relief. She also rates her pain as greater than 4 and has decreased function because of pain. Thus the nurse determines that she may indeed require opioids to achieve effective pain relief, and continues to the next step of the opioids algorithm.

 

Is the pain localized and affecting superficial structures? Answer: Yes.

 

Superficial structures-structures relatively close to the body's surface-could include skin, mucous membranes, subcutaneous tissue, and superficial tendons and ligaments. Ms. Gordon's pain is nociceptive and localized in her knees, possibly as a result of increased inflammation around the joints.

 

Has the patient been tried on topical analgesics? Answer: No.

 

Because Ms. Gordon's pain is nociceptive and localized in her knee joints, it may respond well to topical analgesics, which haven't yet been tried. The algorithm recommends that a trial of certain agents be initiated and the patient subsequently reassessed. The nurse obtains an order for a trial of a topical NSAID, diclofenac sodium 1% gel, to be applied to both knees three times a day.

 

The strength of the evidence for some elements of the algorithm varies, as is the case here. Several topical agents can be used to treat pain, including lidocaine (Lidoderm and others), capsaicin (Capsagel and others), and NSAIDs; topical preparations include creams, gels, and patches. In general, strong evidence supporting the use of topical analgesics, particularly for nonneuropathic pain, is lacking.5 But there is some evidence for the short-term efficacy of topical NSAIDs,26-28 although long-term efficacy hasn't been established.29 Of the topical NSAIDs, preparations of diclofenac and ibuprofen have been the most widely studied.26

 

The algorithm recommends an initial trial of a topical analgesic because they tend to have fewer adverse effects and to interact less with other drugs than do systemic analgesics, making their use an advantage, especially in elderly people, who are more likely to have multiple comorbidities for which they are receiving pharmacotherapy.26,28 More research is needed to clarify the proper role of these agents in managing pain.

 

An order for diclofenac gel is faxed to the institution's contract pharmacy; but this agent isn't on the pharmacy's preferred formulary, so the recommendation cannot be acted on. This barrier points out the need for critical thinking when using an algorithm. Other contingencies might include a history of drug allergy or an earlier trial of a drug that resulted in intolerable adverse effects or inadequate analgesia. In such circumstances, the nurse can ask the consulting pharmacist to investigate alternatives. In this case, she asks whether there is a similar topical medication on the pharmacy's formulary, but none is found, and she moves on to the next step of the algorithm.

 

Is the patient currently taking opioids? Answer: No.

 

Since Ms. Gordon's pain is moderate to severe and she isn't currently taking opioids, the algorithm advises beginning with a short-acting opioid. Such use is suggested because short-acting opioids can be titrated for pain relief more rapidly and safely than can long-acting opioids.30 The starting dose of a short-acting opioid may be less than the lowest available amount of a long-acting opioid, allowing more gradual titration upward and lessening the likelihood of toxicity. This is an especially important consideration in Ms. Gordon's case, given her chronic renal failure. Also, short-acting opioids have shorter half-lives; should adverse effects occur, those associated with short-acting opioids can be managed more quickly than can those associated with long-acting opioids.

 

After completing a thorough assessment, to ensure optimum communication, the nurse uses the Situation, Background, Assessment, and Recommendation Report to a Physician tool31 when consulting with Ms. Gordon's physician. In describing the situation, the nurse reports that Ms. Gordon is experiencing worsening and unrelieved pain in her knees. The nurse provides background information, including Ms. Gordon's medical history and current drug regimen, noting that her pain medications are no longer effectively relieving her pain. The nurse also reports the pain assessment data and the algorithm's recommendation to initiate a short-acting opioid, to be taken as needed. Persistent pain in older adults is often undertreated because of fears of oversedation, functional dependence, and addiction.32,33 Anticipating that the physician might be reluctant to prescribe an opioid for Ms. Gordon, the nurse explains the rationale for doing so, drawing on her knowledge of the literature. After considering the relevant literature and discussing the pros and cons of opioid therapy with the nurse, the physician orders oral oxycodone 2.5 mg every four to six hours as needed, a dosage consistent with AGS guidelines.5 The physician also requests that the nurse periodically reevaluate Ms. Gordon's pain level and adverse effects, and report back by fax in 72 hours.

 

Does the patient have persistent, unacceptable adverse effects? Answer: No.

 

The algorithm recommends that after each dose of a new opioid, the nurse reassess the patient's pain level and monitor for adverse effects. (The nurse would also consult the separate algorithm for preventing and managing adverse effects of pain medications, not shown in this article.) In this case, knowing that constipation is a common adverse effect with opioids, the nurse also requests an order for a stool softener and a stimulant laxative. During the initial 72 hours, Ms. Gordon takes oxycodone 2.5 mg each morning upon awakening, when her pain is worst, and every four to six hours as needed thereafter. She experiences mild drowsiness with the first dose of oxycodone but not with subsequent doses. The nurse administers the stool softener and laxative as ordered also, and Ms. Gordon maintains her usual daily bowel movement.

 

Is the pain controlled? Answer: No.

 

Successful pain management involves finding an analgesia regimen that delivers maximum pain relief with minimal adverse effects. In some cases, a drug's adverse effects such as nausea and vomiting may be immediate and severe, and the drug may have to be stopped before the team can determine its effectiveness in relieving pain. In other cases, adverse effects may be milder and can be managed, allowing sufficient opportunity for the team to make that determination.

 

On the third day of the new regimen, the nurse again reviews the intensity and pattern of Ms. Gordon's pain. Ms. Gordon has indicated that on this regimen her usual pain has decreased-she rates it at 3 on the 0-to-10 scale-but her morning pain remains moderate to severe. Thus her pain is fairly constant overall but tends to worsen in the morning. This pattern is generally best managed with round-the-clock dosing with a short-acting opioid for constant pain, plus an additional dose for episodes of worsened pain. Because the exacerbation occurs regularly and predictably, the additional dose should be scheduled (rather than taken as needed).

 

The nurse faxes the physician the updated pain assessment along with suggested changes to the regimen. Together they consult the opioids upward titration algorithm, which directs them to increase the dose by 25% to 50%. They elect to schedule a 5-mg dose of oxycodone once daily in the early morning, with subsequent 2.5-mg doses at midday and at bedtime. After two days on this amended regimen, Ms. Gordon rates her usual pain at 3 and her morning pain at 2 or 3. Although she reports feeling a bit sleepy after the morning dose, she doesn't want to change it because it's effectively relieving her pain. She adds that she's delighted that she can again walk to breakfast.

 

The question Is the pain controlled? now yields a yes answer. At this point, the opioids algorithm indicates that a switch from a short-acting opioid to a long-acting opioid might be warranted. There is evidence that older adults who require more than four doses of a short-acting opioid daily to manage constant pain might benefit from such a change. In a study of more than 10,000 nursing home residents with persistent pain, long-acting opioids were found to be superior to short-acting opioids in improving function and increasing social engagement.34 Another study found that sleep quality improved when long-acting opioids were substituted for short-acting opioids.35 Use of long-acting opioids may also improve adherence to the dosing schedule,36 as well as allowing patients to spend less time focusing on pain and pain management and more time focusing on other aspects of their lives.36,37

 

It's unclear, however, whether long-acting opioids are superior to short-acting opioids in relieving pain.30,36 This aspect of pain management requires further study. Although both short-acting and long-acting opioids play important roles in pain management,30 critical thinking and a thorough assessment of the pain pattern and the effects of pain on the patient's quality of life are crucial to evaluating which of the two types of drugs (or both) should be used.

 

Since Ms. Gordon is taking at least three doses of the short-acting opioid daily, the nurse discusses changing to a long-acting opioid. Ms. Gordon is happy with the pain relief she obtains on the current regimen and says she doesn't want to change medications at this time. The nurse plans to reassess her pain pattern over the next few days. If Ms. Gordon has breakthrough pain requiring additional doses of the short-acting opioid, the nurse may again suggest switching to a long-acting opioid.

 

FURTHER EDUCATION AND RESEARCH

The pain assessment algorithm that Ms. Gordon's nurse consulted guided the assessment and led her to conclude that a trial of a short-acting opioid was the appropriate next step in achieving better pain relief. The opioids algorithm helped the nurse to further refine that trial. But it's essential to remember that while algorithms provide a logical approach to decision making, they cannot replace critical thinking and individualized patient care.

 

The illustrative case presented here is relatively uncomplicated; in clinical practice, some cases will prove more complex. For instance, some patients might require multiple trials of increasing doses of analgesics or additional drugs for specific types of pain, such as neuropathic pain. Some patients may experience adverse effects from analgesia that will require assessment and management. (As noted earlier, for the NIH study we developed algorithms for many of these contingencies.)

 

Research indicates that nurses (and other clinicians) often have inadequate knowledge about how to assess pain and about the medications used to treat pain.1,33 In light of these knowledge deficits, algorithms are probably best presented in a class or in-service training along with resource materials that provide basic pain assessment and management information. In the aforementioned NIH study, we tested the efficacy of a comprehensive approach: nurses in both the control and intervention groups received education in pain assessment and management, but those in the intervention group also received instruction in the use of the algorithms and expert support; data analysis is still ongoing. Another approach under investigation is the use of Web-based versions of the algorithms, with embedded links to additional resources. Lastly, although our focus has been on the use of algorithms in pain assessment and management, nursing research aimed at developing and testing the use of algorithms for other aspects of patient care is also indicated.

  
Box. No caption avai... - Click to enlarge in new windowBox. No caption available.

REFERENCES

 

1. Fink R, Gates R. Pain assessment. In: Ferrell B, Coyle N, editors. Textbook of palliative nursing. 2nd ed. New York: Oxford University Press; 2006. p. 97-131. [Context Link]

 

2. National Center for Health Statistics. QuickStats: average life expectancy at birth, by race and sex-United States, 2000, 2006, and 2007. Hyattsville, MD: Centers for Disease Control and Prevention; 2009. [Context Link]

 

3. Xu J, et al. Deaths: preliminary data for 2007. Natl Vital Stat Rep 2009;58(1). http://www.cdc.gov/nchs/data/nvsr/nvsr58/nvsr58_01.pdf. [Context Link]

 

4. Centers for Disease Control and Prevention and the Merck Company Foundation. The state of aging and health in America 2007. Whitehouse Station, NJ: The Merck Company Foundation; 2007. http://www.cdc.gov/Aging/pdf/saha_2007.pdf. [Context Link]

 

5. American Geriatrics Society, Panel on Pharmacological Management of Persistent Pain in Older Persons. Pharmacological management of persistent pain in older persons. J Am Geriatr Soc 2009;57(8):1331-46. [Context Link]

 

6. McCarthy LH, et al. Chronic pain and obesity in elderly people: results from the Einstein aging study. J Am Geriatr Soc 2009;57(1):115-9. [Context Link]

 

7. Won AB, et al. Persistent nonmalignant pain and analgesic prescribing patterns in elderly nursing home residents. J Am Geriatr Soc 2004;52(6):867-74. [Context Link]

 

8. Zhang Y, et al. Prevalence of symptomatic hand osteoarthritis and its impact on functional status among the elderly: the Framingham Study. Am J Epidemiol 2002;156(11):1021-7. [Context Link]

 

9. Weiner DK, et al. How does low back pain impact physical function in independent, well-functioning older adults? Evidence from the Health ABC Cohort and implications for the future. Pain Med 2003;4(4):311-20. [Context Link]

 

10. Dawson J, et al. Epidemiology of hip and knee pain and its impact on overall health status in older adults. Rheumatology (Oxford) 2004;43(4):497-504. [Context Link]

 

11. Jinks C, et al. Osteoarthritis as a public health problem: the impact of developing knee pain on physical function in adults living in the community: (KNEST 3). Rheumatology (Oxford) 2007;46(5):877-81. [Context Link]

 

12. Onder G, et al. Association between daily pain and physical function among old-old adults living in the community: results from the ilSIRENTE study. Pain 2006;121(1-2):53-9. [Context Link]

 

13. Leveille SG, et al. Chronic musculoskeletal pain and the occurrence of falls in an older population. JAMA 2009;302(20):2214-21. [Context Link]

 

14. Gorina Y, et al. Trends in causes of death among older persons in the United States. Hyattsville, MD: National Center for Health Statistics, Centers for Disease Control and Prevention; 2006. Aging trends, no. 6; http://www.cdc.gov/nchs/data/ahcd/agingtrends/06olderpersons.pdf. [Context Link]

 

15. World Health Organization. Physical activity and older adults: recommended levels of physical activity for adults aged 65 and above. n.d. http://www.who.int/dietphysicalactivity/factsheet_olderadults/en/index.html. [Context Link]

 

16. Institute of Medicine, Committee on the Future Health Care Workforce for Older Americans. Retooling for an aging America: building the health care workforce. Washington, DC: National Academies Press; 2008. http://books.nap.edu/catalog.php?record_id=12089. [Context Link]

 

17. McConnell ES, et al. Teaching evidence-based nursing practice in geriatric care settings: the geriatric nursing innovations through education institute. J Gerontol Nurs 2009;35(4):26-33. [Context Link]

 

18. Hadorn DC. Use of algorithms in clinical guideline development. In: McCormick KA, et al, editors. Clinical practice guideline development: methodology perspectives. Rockville, MD: Agency for Health Care Policy and Research; 1994. p. 93-104. http://www.acponline.org/clinical_information/guidelines/process/algorithms/hado. [Context Link]

 

19. Society for Medical Decision Making, Committee on Standardization of Clinical Algorithms. Proposal for clinical algorithm standards. Society for Medical Decision Making Committee on Standardization of Clinical Algorithms. Med Decis Making 1992;12(2):149-54. [Context Link]

 

20. Siddall PJ, Middleton JW. A proposed algorithm for the management of pain following spinal cord injury. Spinal Cord 2006;44(2):67-77. [Context Link]

 

21. Pravikoff DS, et al. Readiness of U.S. nurses for evidence-based practice. Am J Nurs 2005;105(9):40-51. [Context Link]

 

22. Du Pen AR, et al. An educational implementation of a cancer pain algorithm for ambulatory care. Pain Manag Nurs 2000;1(4):116-28. [Context Link]

 

23. American Geriatrics Society, Panel on Pharmacological Management of Persistent Pain in Older Persons. The management of persistent pain in older persons. J Am Geriatr Soc 2002;50(6 Suppl):S205-S224. [Context Link]

 

24. Melnyk BM, Fineout-Overholt E. Consumer preferences and values as an integral key to evidence-based practice. Nurs Adm Q 2006;30(2):123-7. [Context Link]

 

25. American Medical Directors Association. Clinical practice guideline: pain management. Columbia, MD; 2009. http://www.amda.com/tools/guidelines.cfm#chronicpain. [Context Link]

 

26. Agency for Healthcare Research and Quality, U.S. Department of Health and Human Services. Choosing nonopioid analgesics for osteoarthritis: clinician summary guide. J Pain Palliat Care Pharmacother 2009;23(4):433-57. [Context Link]

 

27. Heyneman CA, et al. Oral versus topical NSAIDs in rheumatic diseases: a comparison. Drugs 2000;60(3):555-74. [Context Link]

 

28. McCleane G. Topical analgesic agents. Clin Geriatr Med 2008;24(2):299-312, vii. [Context Link]

 

29. Lin J, et al. Efficacy of topical non-steroidal anti-inflammatory drugs in the treatment of osteoarthritis: meta-analysis of randomised controlled trials. BMJ 2004;329(7461):324. [Context Link]

 

30. Fine PG, et al. Long-acting opioids and short-acting opioids: appropriate use in chronic pain management. Pain Med 2009;10 Suppl 2:S79-S88. [Context Link]

 

31. Haig KM, et al. SBAR: a shared mental model for improving communication between clinicians. Jt Comm J Qual Patient Saf 2006;32(3):167-75. [Context Link]

 

32. Kaasalainen S, et al. Pain management decision making among long-term care physicians and nurses. West J Nurs Res 2007;29(5):561-80; discussion, 81-8. [Context Link]

 

33. Weiner DK, Rudy TE. Attitudinal barriers to effective treatment of persistent pain in nursing home residents. J Am Geriatr Soc 2002;50(12):2035-40. [Context Link]

 

34. Won A, et al. Long-term effects of analgesics in a population of elderly nursing home residents with persistent nonmalignant pain. J Gerontol A Biol Sci Med Sci 2006;61(2):165-9. [Context Link]

 

35. Caldwell JR, et al. Treatment of osteoarthritis pain with controlled release oxycodone or fixed combination oxycodone plus acetaminophen added to nonsteroidal antiinflammatory drugs: a double blind, randomized, multicenter, placebo controlled trial. J Rheumatol 1999;26(4):862-9. [Context Link]

 

36. Rauck RL. What is the case for prescribing long-acting opioids over short-acting opioids for patients with chronic pain? A critical review. Pain Pract 2009;9(6):468-79. [Context Link]

 

37. Vallerand AH. The use of long-acting opioids in chronic pain management. Nurs Clin North Am 2003;38(3):435-45. [Context Link]

 

For 18 additional continuing nursing education articles on the topic of pain, go to http://www.nursingcenter.com/ce.